欢迎访问乐山市知行综合高中官网
宣传视频
在线咨询 我要报名
返回顶部
报名就读乐山市知行旅游职业高中
*姓名:
*初中学校:
*联系电话:
*意向专业:
家庭住址:
身份证号码:
提交
乐山市知行旅游职业高中2024年招生简章全新发布,请查收!
时间:2024-04-11
浏览:645
来源:乐山知行
字号:【

自强不息怀壮志 天道酬勤逐梦行

亲爱的初三同学们

即将迎来崭新的一页

乐山市知行旅游职业高中

2024年招生简章

权威发布

快来一起看看吧

点击照片可放大观看

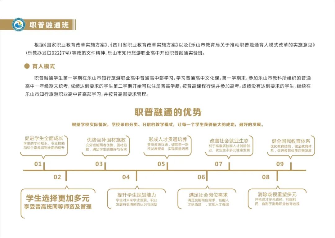
图片图片图片图片图片图片图片图片图片图片图片图片图片图片图片图片


热点动态
学校地址:乐山苏稽镇乐峨路西段968号(乌木博物院旁)
办公电话:0833-5175968
招生咨询热线:0833-2681333 / 0833-2681666
咨询QQ:1073532493
关注公众号
Copyright @ 乐山市知行综合高中All Rights Reserved. 蜀ICP备2023005533号-1 川公网安备51110202002218号 技术支持: 天健世纪 
友情链接:请点击选择